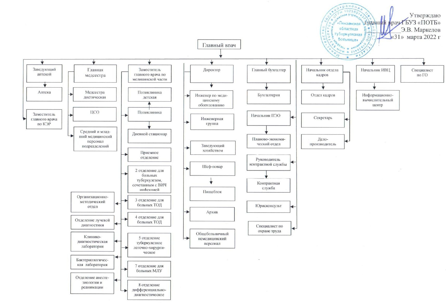
Структура и органы управления

23 июня 2021, 16:49
01 июля 2022, 17:31